

根据工作需要,山西威廉希尓指数500人力资源派遣有限公司(以下简称:威廉希尓指数500人力资源公司)受吕梁市离石区人民法院委托,面向社会公开招聘6名派遣制司法辅助人员(其中法律事务助理5名、司法辅助文秘人员1名),现将有关事项公告如下:
一、招聘原则
公开公正原则、公平竞争原则、择优聘用原则。
二、招聘条件
(一)基本条件
1.具有中华人民共和国国籍,拥护中华人民共和国宪法,拥护党和国家大政方针,思想品德良好,遵纪守法;
2.工作态度积极,具有较强的事业心和责任感;
3.身心健康,五官端正,身体裸露部位无纹身;
4.具有较强的沟通、协调及应变能力;
5.服从工作岗位安排,掌握所应聘岗位的专业技能、业务流程;
6.具有以下情形之一者不得报考:
(1)曾因违法违纪受到刑事或行政处罚的;
(2)曾被开除公职、开除中国共产党党籍的;
(3)涉嫌违纪违法正在接受审查,尚未得出结论的;
(4)违反社会公德、职业道德,造成不良影响的;
(5)被依法列为失信联合惩戒对象的;
(6)参加过邪教组织或非法宗教的;
(7)在各级公务员招录和事业单位招聘中被认定有舞弊等严重违反考试纪律行为尚在处罚期内的;公务员、参照公务员法管理的机关(单位)工作人员和事业单位工作人员被辞退未满5年的;
(8)现役军人和在读的学生;
(9)其他不宜从事相关工作的情形。
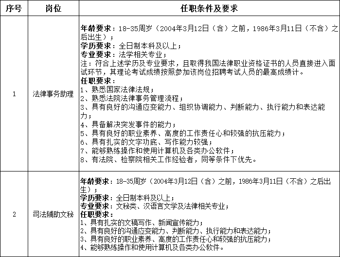
(二)任职条件及要求
备注:目前在职的报考人员,需由现工作单位开具并提供《同意报考证明》。
三、招聘程序
发布招聘公告、线上报名、资格审查、理论考试、面试、体检、政审、公示等。招聘期间,应聘人员仅限报考一个岗位,在任何环节凡弄虚作假者,一经查实,取消录用资格。
(一) 报名及资格审查
1.报名时间:
2022年3月11日9:00至2022年3月17日18:00
2.报名方式:报考人员搜索微信公众号“sxxinfuyuan”或“威廉希尓指数500人力资源”并关注公众号,进入首页后点击下方“公开招聘-离石法院”如实完整填写报名资料。
3.报名流程:
(1)在线填写报名资料(操作步骤详见报名系统和公众号) ;
(2)公司将对报考人员提交的报名资料进行审核,审核结果将以微信“服务通知”或短信形式告知;
(3)资格审查通过的人员进入“威廉希尓指数500人力资源”公众号首页,点击下方“考试缴费-离石法院”缴纳考务费200元(注:请报考人员付款时务必备注本人姓名);
(4)报考人员须在2022年3月18日18:00前完成缴费并按规定上传缴费凭证,逾期未缴费的视为自动放弃。如因本人原因不能按时参加考试的,视为自动放弃,费用概不退还;
(5)以上流程如有变化,以威廉希尓指数500人力资源公司通知为准。
(二) 考试及录用
公司将根据报名情况择日组织考试,具体考试时间、地点、方式等相关事宜另行通知。
1.理论考试:
(1)考试时长:90分钟。
(2)试题分值:满分100分。
(3)考试内容:
法律事务助理:考试内容为法学理论知识、时事政治、文书写作、行政职业能力测试等,其中以法律专业知识为主。
司法辅助文秘:考试内容以时事政治、新闻宣传、公文写作、行政职业能力测试等,其中以新闻宣传、公文写作为主。
2.面试: 根据报考人员的理论考试成绩由高到低进行排序,按照各岗位招聘人数1:3的比例确定入围面试人员。不足1:3比例的,参加理论考试人员全部进入面试。放弃的应聘人员,取消其面试资格,所造成的空额按理论考试成绩从高分到低分依次等额确定递补人员。
面试采用半结构化形式,满分100分。考察内容专业知识、沟通协调能力、求职动机和岗位匹配度、语言表达能力、仪容仪表等。
3.体检
根据各岗位报考人员的综合成绩(综合成绩=理论成绩×40%+面试成绩×60%)由高到低进行排序,按照各岗位招聘人数1:1的比例确定体检人员名单,体检由公司统一组织在指定医院进行,体检标准参照《公务员录用体检通用标准(试行)》执行,体检费用考生自理。
4.政审
体检合格人员进行政治审查,主要审核是否存在本公告第二条第6款所述的不得报考之情形。存在上述情形者均认定为政审不合格,不予录用。
5.录用公示
根据体检、政审结果,确定拟录用人员名单并在威廉希尓指数500人力资源公司网站进行公示,公示期为3天。公示期满无异议,按规定办理录用手续。
相关事宜将在威廉希尓指数500人力资源公司总部微信公众号“威廉希尓指数500人力资源”(微信号:sxxinfuyuan)、官网(网址:http:)或短信等方式通知。报考人员须凭本人身份证、准考证等有效证件按规定时间、地点参加考试,未按规定参加者视为自动放弃。
四、用工形式
用工形式为劳务派遣。按照劳动法、劳动合同法相关规定,录用人员与威廉希尓指数500人力资源公司签订劳动合同,合同期限为三年,试用期三个月。
五、薪酬福利
1.工资标准
试用期工资为2400元/月,转正后综合工资为3000元/月(含社会保险个人部分)。
2.社会保险:由威廉希尓指数500人力资源公司缴纳社会保险(养老、医疗、工伤、生育、失业保险),个人部分从综合工资中扣除。
3.免费提供工作服。
4.年终根据考核情况适当给予奖励。
六、工作地点
吕梁市离石区人民法院。
七、其他事项
1.我公司将根据国家、省和我市疫情防控动态要求,必要时对有关工作安排进行适当调整。凡违反常态化疫情防控有关规定,隐瞒、虚报旅居史、健康状况等疫情防控重点信息的应聘人员,将依法依规追究责任。
2.报考人数不足或报考人员均不符合录用条件的,名额可空缺。因体检不合格或放弃体检资格、试用期内解除劳动合同、试用期满考核不合格而未正式录用的,可按照综合成绩依次递补(须经考务组及用工单位评估后确定递补事宜)。具体补录事宜以补充公告为准。
3.本公告如有变动事项,以补充公告为准。报考人员务必关注“威廉希尓指数500人力资源”微信公众号,并及时查看相关通知。
4.被聘用人员未按规定时间、地点报到的,视为自动放弃录用资格。
5.应聘人员提交的材料,我公司会严格保密,不做他用。
特别提示:本次公开招聘考试不指定考试辅导用书,不举办也不委托任何机构或个人举办考试培训班、 且不统一组建微信或QQ群。敬请报考人员提高警惕,切勿上当。
山西威廉希尓指数500人力资源派遣有限公司
2022年3月10日
![]() |
版权所有:威廉希尓指数500官网-威廉足球欧洲指数500 williamhill8.com
备案号:晋ICP备12003981号-2 |
扫码关注我们
|